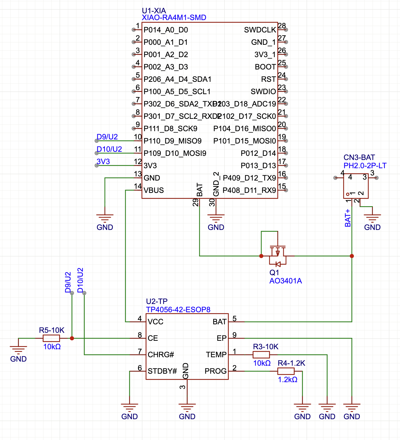
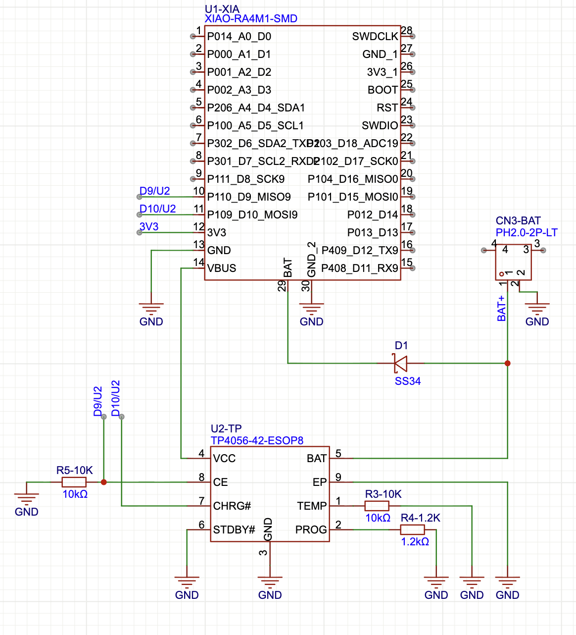
I have a Xiao RA4M1 connected to a 5000 mAh battery via the BAT+ and BAT- pins. It works great and charges the battery when I connect the USBC. The problem is that it is unbearably slow, 150 mA. I need to charge at least at 1A. What is the simplest way to make this happen? The only requisite is that it must be charged using the USBC port of the Xiao board.
Maybe a TP4056 could fix my issues, but I don’t know how to make it all work together. Can I simply connect the battery to both the BAT pins of the Xiao so that it powers it, and also to the BAT pin of the TP4056 so basically I have two chargers at the same time (150 mA + 1A) or will this make things explode?
What’s the recommended way to power the Xiao with a big battery that also needs to be charged via the USBC of the Xiao?





